一塊接口芯片控制兩塊智能卡
作者:Steven Martin
來源:RFID世界網
日期:2005-05-19 10:18:28
摘要:在設計智能卡接口時,需要處理多種輸入輸出電壓電平和嚴格的故障處理要求等許多問題。為了構建牢靠的讀卡系統,工程師必須遵循大量的軟件和硬件標準。此外,還要解決如電路內的靜電釋放和引腳至引腳短路等諸多復雜問題。
在設計智能卡接口時,需要處理多種輸入輸出電壓電平和嚴格的故障處理要求等許多問題。為了構建牢靠的讀卡系統,工程師必須遵循大量的軟件和硬件標準。此外,還要解決如電路內的靜電釋放和引腳至引腳短路等諸多復雜問題。
LTC1955雙智能卡接口可以為兩塊智能卡提供全部所需的電源管理、控制、靜電釋放和故障檢測電路。采用一個倍壓電荷泵和兩個低壓降線性調整器,LTC1955從一個2.7V至5.5V輸入產生兩路獨立的5V、3V或1.8V電壓。兩通道都有支持EMV(Europay,MasterCadr,Visa)和ISO7816智能卡標準所需的引腳,其中一個通道有額外的控制引腳(智能卡接觸凸點C4和C8)以支持現有的存儲卡。整個芯片通過串行接口由微控制器來控制。
LTC1955擁有重要的安全措施和功能,但仍然易于使用。兩組獨立的電路檢測智能卡是否存在。卡插入后有40ms的延時用于去抖動,以保證卡在啟動前各觸點接觸良好。如果在刷卡過程中卡被移走,LTC1955在卡的焊墊點離開連接器的接觸引腳前自動解除卡的啟動。在自動解除啟動時智能卡各引腳的電壓變化如圖1所示。

用3V電源向5V卡供電時,充電泵在重負載工作下以恒定頻率方式運行,而在輕負載條件下為了省電采用自動突發功能,充電泵可以向兩塊智能卡提供額定電流。采用恒定頻率運行的好處是可以使用小巧扁平的電容器。
內部的低壓降線性穩壓器獨立控制兩塊智能卡的電壓,支持1.8V、3V和5V三種電壓,并調節智能卡信號至卡的適當電平,而且與微控制器的電源電壓無關(它的范圍從1.7V至5.5V)。
數據通信引腳I/OX和DATA是雙向、全雙工的,允許將數據發送到微控制器,雙向引腳還有特別的加速上拉電源以保證短的上升時間(參見圖2)。

這些上拉電源比電阻反應更快,而且當引腳在低電平時不會消耗過多的功率。它們檢測引腳的邊緣速率并與預定的限值比較。如果超過限值,一個附加的電流源就加到引腳以加快它的上升時間。一旦引腳電平達到本地電源電平,加速電流就停止工作。一個在智能卡和微控制器引腳上的數據波形實例如圖2所示。
LTC1955特別的時鐘分配器和同步電路便于智能卡的時鐘引腳與微控制器接口,獨立的時鐘輸入引腳可支持導步智能卡或同步存儲器卡。

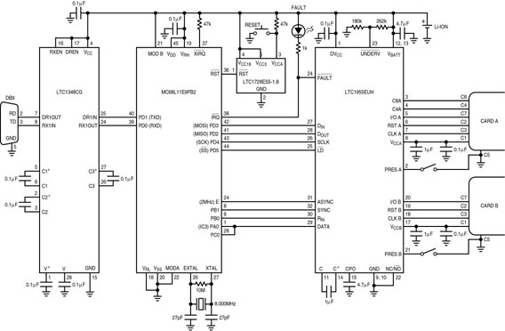
圖3示出由單節鋰電池供電的雙智能卡至RS232及采用LTC1955的應用實例。一個簡單的4線命令和狀態接口加上一個4線智能卡通信接口就足夠了,命令/狀態串行口可以很容易地作菊形鏈接,而智能卡通信口可并聯以擴展至四個或更多的智能卡,并保持與微控制器連接線的數目不變。
LTC1955采用了小型5mm×5mm×0.75mm無引腳封裝,只需要很少的外部器件,為智能卡系統設計師提供了一種緊湊、簡單和低成本的解決方案。
LTC1955雙智能卡接口可以為兩塊智能卡提供全部所需的電源管理、控制、靜電釋放和故障檢測電路。采用一個倍壓電荷泵和兩個低壓降線性調整器,LTC1955從一個2.7V至5.5V輸入產生兩路獨立的5V、3V或1.8V電壓。兩通道都有支持EMV(Europay,MasterCadr,Visa)和ISO7816智能卡標準所需的引腳,其中一個通道有額外的控制引腳(智能卡接觸凸點C4和C8)以支持現有的存儲卡。整個芯片通過串行接口由微控制器來控制。
LTC1955擁有重要的安全措施和功能,但仍然易于使用。兩組獨立的電路檢測智能卡是否存在。卡插入后有40ms的延時用于去抖動,以保證卡在啟動前各觸點接觸良好。如果在刷卡過程中卡被移走,LTC1955在卡的焊墊點離開連接器的接觸引腳前自動解除卡的啟動。在自動解除啟動時智能卡各引腳的電壓變化如圖1所示。

用3V電源向5V卡供電時,充電泵在重負載工作下以恒定頻率方式運行,而在輕負載條件下為了省電采用自動突發功能,充電泵可以向兩塊智能卡提供額定電流。采用恒定頻率運行的好處是可以使用小巧扁平的電容器。
內部的低壓降線性穩壓器獨立控制兩塊智能卡的電壓,支持1.8V、3V和5V三種電壓,并調節智能卡信號至卡的適當電平,而且與微控制器的電源電壓無關(它的范圍從1.7V至5.5V)。
數據通信引腳I/OX和DATA是雙向、全雙工的,允許將數據發送到微控制器,雙向引腳還有特別的加速上拉電源以保證短的上升時間(參見圖2)。

這些上拉電源比電阻反應更快,而且當引腳在低電平時不會消耗過多的功率。它們檢測引腳的邊緣速率并與預定的限值比較。如果超過限值,一個附加的電流源就加到引腳以加快它的上升時間。一旦引腳電平達到本地電源電平,加速電流就停止工作。一個在智能卡和微控制器引腳上的數據波形實例如圖2所示。
LTC1955特別的時鐘分配器和同步電路便于智能卡的時鐘引腳與微控制器接口,獨立的時鐘輸入引腳可支持導步智能卡或同步存儲器卡。

圖3示出由單節鋰電池供電的雙智能卡至RS232及采用LTC1955的應用實例。一個簡單的4線命令和狀態接口加上一個4線智能卡通信接口就足夠了,命令/狀態串行口可以很容易地作菊形鏈接,而智能卡通信口可并聯以擴展至四個或更多的智能卡,并保持與微控制器連接線的數目不變。
LTC1955采用了小型5mm×5mm×0.75mm無引腳封裝,只需要很少的外部器件,為智能卡系統設計師提供了一種緊湊、簡單和低成本的解決方案。