有源射頻識別系統在停車場管理上的應用設計
1 停車場射頻識別系統工作流程原理
停車場射頻識別系統總體設計方案如圖1所示。
系統入口流程工作原理為:當車輛進入讀寫器工作區域時,系統自動接收到來自車上的電子標簽(RFID)發射的信息,并將信息傳送到入口的計算機,計算機檢查標簽號的有效性且控制攝像頭抓拍車輛圖像,經判斷后按下面的程序處理。
(1)如果電子標簽有效(即用戶是合法的),控制道閘抬起,車輛可以不停車就進入停車場;
(2)如果電子標簽無效(即過期、未注冊或費用不足),系統通過視覺和聲音報警,LED提示牌根據錯誤原因給出以下內容中的一種提示,即“該包月標簽已過期,請去續費”、“該用戶不存在,請重新輸入ID”或“余額不足,請去充值”,控制道閘不抬起。此時保安人員或駕車人士可以通過內部通話系統與管理中心聯系,就會得到及時處理。
道閘抬起后,中心控制系統自動保存人場車輛信息(進場時間、標簽號等)。車輛通過道閘時,系統就會啟動防砸車裝置,防止砸車。車輛通過道閘后,系統就會自動關閉道閘。

圖1 系統總體設計方案模型方框圖
2 停車場射頻識別系統硬件電路的設計
2.1 電子標簽的電路設計
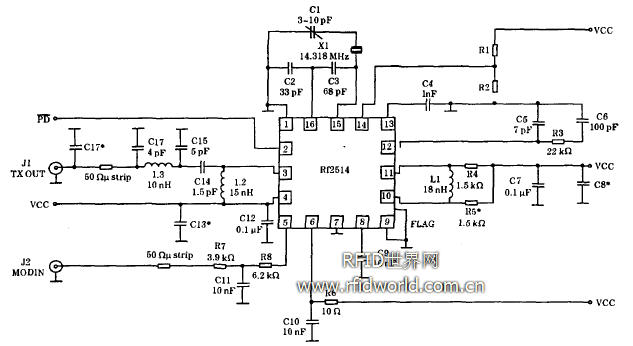
設計的電子標簽電路原理如圖2所示。電子標簽電路主要是由一個帶有鎖相環的AM/ASK VHF/UHF發射器的集成芯片RF2514、基準振蕩器以及壓控振蕩器組成。其中RF2514是一個具有鎖相環的甚高頻/超高頻發射器,由功率放大器、集成壓控振蕩器、鑒相器、分頻器、鎖存器以及直流偏壓等電路組成。

圖2 電子標簽電路圖
讀寫器主要運用一個單片RF收發器芯片RF2945來設計。RF2945 工作在915 MHz ISM 頻段,具有ASK調制和解調能力,采用PLL頻率合成技術,靈敏度高達-96 dB (mW),最大發射功率達+8.5dB(mW);可直接與微控制器接口,低工作電壓為2.4~5.0 V,低功耗模式待機狀態僅為1 μA。RF2945芯片經封裝后,僅需外接少數的元器件,即可構成一個完整的射頻收發器。
RF2945內部結構如圖3所示。芯片內包含有發射功率放大器(PA),低噪聲接收放大器(LNA),壓控振蕩器(VCO),混頻器(MIXER),中頻放大器,使能控制邏輯(Control Logic)等電路。在接收模式中,RF輸入信號被LNA放大,經由MIXER變換,這個被變換的信號在送入解調器(DEMOD)之前被兩級中頻(IF1和IF2)放大并濾波,經解調器解調,解調后的數字信號在DATAOUT端輸出。在發射模式中,VCO的輸出信號是直接送入到PA,MOD IN端輸入的數字信號被頻移鍵控后饋送到功率放大器輸出。由于采用PLL合成技術,頻率穩定性好。

圖3 RF2945的內部結構框圖
3 射頻識別系統軟件的設計
3.1 電子標簽與讀寫器之間通信程序軟件的設計
電子標簽與讀寫器之間通信流程如圖4所示。

圖4 電子標簽與讀寫器之間通信流程圖
主機與讀寫器之間通信程序流程如圖5所示。

圖5 主機與讀寫器之間通信程序流程圖
讀寫器檢測到電子標簽后,生成標簽記錄,并將標簽記錄以郵件的形式提交給主機;主機接收到郵件后,對郵件內容進行處理,并將處理結果顯示在主機屏幕上。同時為了避免主機和讀寫器同時控制串行口而產生矛盾,系統規定每當空格鍵被按下時,改變讀寫器的安靜模式。
4 實驗
實驗讀取的多個標簽數據記錄如下:
AA FF 27 00 0C 30 62 BB AA FF 37 00 0C 30 72 BB AA FF 47 00 0C 30 82 BB
AA FF 57 00 0C 30 92 BB AA FF 67 00 0C 30 A2 BB AA FF 77 00 0C 30 B2 BB
AA FF 07 00 0C 30 42 BB AA FF 17 00 0C 30 52 BB AA FF 27 00 0C 30 62 BB
每個標簽發送的數據共16位,如標簽發送數據為“AA FF 27 00 0C 30 62 BB”,則前兩位“AA FF”代表數據頭部標識號,中間“0C”代表糾錯標識號,“27 O0 ”及“30 62”共8位代表電子標簽標識號碼。這樣,在實驗測試中讀寫器共測試到8個不同標識號的電子標簽。另外電子標簽采用3 V直流電壓供電,發射頻率為915 MHz,發射功率大于一6 dB(mW),而讀寫器采用12 V電源供電,電源消耗功率小于5 w,系統接收距離(電子標簽與讀寫器之間距離)經測試可達8 m 以上,且系統接收靈敏度高,穿透力強(可穿透水泥墻),說明測試結果良好,達到設計的要求。
5 小結
本文提出的有源射頻識別系統,性能穩定,識別距離遠,而且系統除了應用在停車場管理方面外還可以應用到對各種運動物體的識別等方面。
(楊發權 唐寧 胡學駿 桂林電子科技大學通信與信息工程系 佛山科學技術學院電子信息工程系 佛山市科學技術協會)